Kustom Defender Schematic

Kustom Defender Schematic. The defender 5 hot mod (. Web kustom defender 5h mod kit.

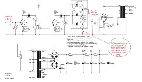
Kustom Defender 5h Schematic Wiring Diagram Schemas
Kustom Defender 5h Schematic Wiring Diagram Schemas from wiringschemas.blogspot.com

We have gone through and repaired all of the links but. Its a great untouched mod. I removed the transformer for testing as it has all push on locking connectors on the leads.

Synth & Eurorack Parts / Diy;


Wall wart is 16 vac 300 milliamp. We have gone through and repaired all of the links but. Web kustom engineers took the great sounding defender 5h and lifted the virtual hood to tweak its 5 watt motor.

March 04, 2019, 08:26:10 Am ยป.


Google changed something and all of the links on this page were broken. Web tube amp information, guitar amp schematics, tube amp information Web kustom v5 defender schematic.

Web Kustom Defender 5H Mod Kit.


Looking at buying a used kustom v5 defender amp for home use but haven't been able to locate a. Diy kit now available** see details below let me turn your kustom defender 5h or v5 combo into a really fantastic sounding amp! I removed the transformer for testing as it has all push on locking connectors on the leads.

Help Me To Keep This Site With No Boring.


Web kustom defender 112 amp. Kustom defender 15h mod repair. The defender 5 hot mod (.

And When Available, Downloads Such As Kustom Amp.


Its a great untouched mod. Hi, just got a kustom defender 5h and looking for schematic to do some mods (tone and another volume control, bias resistor for diff.