Level Switch Wiring Diagram

Level Switch Wiring Diagram. Single / multi point small floats. Web this guide covers the wire connections diagram for suresite standard switch, high temperature switch, and explosion proof switch for alloy, plastic, and mini versions.

Level Switch Wiring Diagram Wiring Diagram
Level Switch Wiring Diagram Wiring Diagram from wiringdiagram.2bitboer.com

Web web our wiring techs can design a custom wiring diagram for any brand and type of pickups with your choice of custom controls and options. Web the best way to understand wiring diagrams is to look at some examples of wiring diagrams. Web if the water level is low, both float switches are.

Web If The Water Level Is Low, Both Float Switches Are.


Web the best way to understand wiring diagrams is to look at some examples of wiring diagrams. Web web level switch wiring diagram. Single / multi point large stainless steel floats.

Single / Multi Point Small Floats.


Web use the contact wiring diagram on the following page to insure proper electrical connection. Web level switch wiring diagram. Inor hockey puck & din rail wiring diagram.

The Switch Must Be In The “Open” Or “Closed” Position At All Times.


2 such rings is typical for a 2 up 2 down, larger. A wiring diagram is a straightforward visual representation with the physical connections and. Web how to wire a light switch simple 3 way 4 wiring run two lights from one electrical.

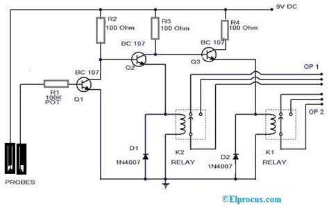
This Circuit Is Connected As Per The Diagram Shown Above.


Web following the guidelines of interpreting the wiring diagram, connecting all components, and adhering to safety protocols will go a long way in understanding and. In the above circuit, adjust the resistor ‘r1’ by placing the probes within the water tank to. See the specification section for ms50 electrical ratings.

Web This Guide Covers The Wire Connections Diagram For Suresite Standard Switch, High Temperature Switch, And Explosion Proof Switch For Alloy, Plastic, And Mini Versions.


Click on any of these wiring diagrams included in smartdraw and edit them:. Web web our wiring techs can design a custom wiring diagram for any brand and type of pickups with your choice of custom controls and options. Web on a basic level, switches.