Light Circuit Schematic Diagram

Light Circuit Schematic Diagram. Any wattage bulb can be used, as long as the. The running lights schematic diagram and printed circuit board (pcb) were developed in easy eda online environment.

Radial circuit light wiring diagram Light wiring
Radial circuit light wiring diagram Light wiring from www.lightwiring.co.uk

Web four or more switches. All of the additional switches are internediate types (4. Web a comprehensive guide to wiring your led light bar.

These Diagrams Show The Power Source And Voltage, As Well As The Loads (Lights And.


Web web circuit diagram this area is a growing library of the schematics, wiring diagrams and technical photos. Web build and simulate circuits right in your browser. Pot r2 can be used to modify the circuit’s sensitivity.

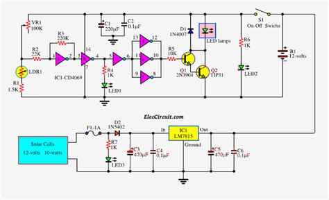
Solar Circuit 5V Power Supply Cell Regulated Diagram Schematic Projects Diy Panel Battery Garden Light.


Circuit design and pcb layout. Web street light schematic circuit diagram with parts list: In this circuit, we will try to connect.

Web Web Led Christmas Light Schematic How To Fix Lights Circuit Flashy Diagram Teardown The Tech.


Web a wiring diagram is a visual representation of the circuit’s components and their connections. Wireless helmet mounted brake light circuit. The running lights schematic diagram and printed circuit board (pcb) were developed in easy eda online environment.

A Single Cell, Light Bulb And Switch Are Placed Together In A Circuit Such That The Switch Can.


4 wires will give these functions, so the simplest. All of the additional switches are internediate types (4. Web web 12 volt led light schematic diagrams serve as a map to understanding the wiring of your lighting system.

Analog & Digital Circuit Simulations In Seconds.


Web a comprehensive guide to wiring your led light bar. Web 3v strobe light miniature electronic schematic diagram. Both of the three way switching diagrams can be extended to four, five or even more switches.